-
[置顶] 石家庄同创铁路运输中专学校2026年招生简章
石家庄同创铁路运输中专学校2026年招生简章立足铁路服务社会校企结合突出特色一.学校简介石家庄同创铁路运输中专学校创建于2008年4月,是经石家庄市教育局批准成立的全日制中等专业学校。学校占地面积71亩,现有在校生3100名,专兼职教...
发布时间:2025-10-31分类:最新招生浏览:105323评论:0
-
[置顶] 石家庄天使护士学校2023年春季招生学费
石家庄天使护士学校2023年,春季招生中,有家长和同学问到学校学费的问题,今天天使刘老师给大家整理一下!1、首先,农村或者城镇户口享受国家减免政策,每年减免2000元,减免3年,减免之后的学费一年是7600元,城市户口不享受国家减免政策,学...
发布时间:2022-12-21分类:最新招生浏览:80680评论:0
-
[置顶] 石家庄东华铁路学校2026年招生简章——培养未来铁路人才的摇篮
石家庄东华铁路学校于2026年春节启动招生工作,旨在吸纳初中毕业生进入铁路行业,选择这所历史悠久的铁路学府。经过二十余年的发展,石家庄东华铁路学校已为社会培养了数以万计的铁路专业人才。石家庄东华铁路学校是经教育主管部门批准成立的一所全日制学...
发布时间:2026-04-04分类:学校介绍浏览:104226评论:0
-
[置顶] 石家庄冀联医学中专学校怎么样?好不好?
石家庄冀联医学中专学校怎么样?好不好?石家庄冀联医学中专学校是一所正规的全日制医学院校,拥有较长的办学历史和丰富的教育资源。学校1987年建校,至今已有37年办校史。首先,石家庄冀联医学院是由河北省教育厅批准办学的,具备合法的办学资质。学校...
发布时间:2026-04-07分类:学校问答浏览:32600评论:0
-
低压电工证和高压电工证哪个用处多
低压电工证和高压电工证哪个用处多?在考电工证的时候不少学员都问我们类似的问题,下面我们来为大家说说。首先低压电工证和高压电工证的操作项目不同是不能够混合使用的,也并不存在高压包括低...
发布时间:2022-11-22分类:学校新闻浏览:1983评论:0
-
石家庄同创铁路学校春季班有大专班吗
石家庄同创铁路学校春季班有大专班吗?现在家长都想给孩子报名铁路专业,但是又怕春季班上完后学历太低,想让孩子上一个春季班有大专的学校。那么石家庄同创铁路学校春季班能上大专吗?下面我们...
发布时间:2022-11-17分类:学校新闻浏览:1413评论:0
-
石家庄铁路学校招生有哪些条件
很多同学家长都问我们关于学校招生有哪些条件?是否会有限制分数等问题,今天杨老师就来为大家说说这个问题。石家庄铁路职业高级技工学校作为一所河北省规模较大的省级重点学校,招生可分为两种...
发布时间:2022-11-01分类:学校新闻浏览:837评论:0
-
电工哪些证是必须要有的
不少想要从事电工的人在找工作的时候单位都问到有没有电工证,那么在好几种电工证的情况下哪种证是必须要有的?对于电工来说,一般电工上岗证是指的电工操作证。该证是由应急管理部门考核颁发的...
发布时间:2022-10-21分类:学校新闻浏览:785评论:0
-
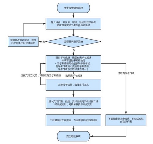
2023年河北省普通高校招生考试报名须知
一、考生为什么要参加普通高校招生考试(以下简称高考)报名?高考报名是高考工作的基础环节,是考生表达高考意愿和参加高考的重要标志。参加普通高校招生的考生,须在规定时间内按要求参加高考...
发布时间:2022-10-21分类:学校新闻浏览:866评论:0
-
廊坊交通运输学校成人中专毕业证样本
报名材料1、本人身份证(正反面)复印件两份、毕业证复印件两份,小2寸蓝底彩色照片4张、小2寸蓝底电子照片一份(以身份证号加姓名命名,分辨率300像素)。报名电话:188031168...
发布时间:2022-10-18分类:学校新闻浏览:2236评论:0
-
廊坊交通运输学校一年制中专招生专业
廊坊交通运输学校是2008年设立的一所面向全国招生的中等职业学校。座落于有京津走廊明珠之称的廊坊市北环道。成人中专、成人高中为有志之士开辟了一条通往成功之路,通过我校有针对性培养可...
发布时间:2022-10-18分类:学校新闻浏览:1520评论:0
-
电工证八百块钱就能办靠谱吗
很多想要考电工证的学员问我们说为什么你们的考试费用高?为什么有些地方八百块钱就能办一个电工证呢?今天我们来说说电工证八百块钱就能办吗?一般低价办证也是卖证机构常用的获客套路,杨老...
发布时间:2022-10-16分类:学校新闻浏览:12036评论:0
-
电工证个人能报名吗
很多证件都是需要由相关单位工作证明才能够进行报名考试如二级建造师、会计资格证等,那么电工证个人能报名吗?今天我们就来为大家说说。电工证个人也是可以报名的,因为电工证考试并没有要求由...
发布时间:2022-10-16分类:学校新闻浏览:791评论:0
-
石家庄低压电工证去哪里办理?
不少学员想要办理一个低压电工证,但是不知道从哪里办理?怎么办理?考试考什么?今天杨老师来为大家介绍一下。石家庄低压电工证办理可致电:18803116861杨老师 河北...
发布时间:2022-10-12分类:学校新闻浏览:881评论:0
- 学校新闻排行
- 标签列表
-
- 石家庄冀联医学院 (231)
- 石家庄铁路职业技工学校 (409)
- 石家庄东华铁路学校 (270)
- 石家庄天使护士学校 (188)
- 石家庄卫校 (201)
- 电大中专 (218)
- 石家庄同创铁路学校 (263)
- 石家庄同仁医学院 (409)
- 单招培训班 (155)
- 石家庄铁路学校 (146)
- 电工证 (98)
- 河北同仁医学院 (444)
- 河北同仁 (342)
- 医学中专 (394)
- 河北同仁医学 (166)
- 石家庄冀联医学中专学校 (71)
- 石家庄护士学校 (81)
- 河北单招 (211)
- 卫校 (106)
- 中考 (158)
- 河北中考 (194)
- 2024年河北中考 (158)
- 高职单招 (160)
- 单招 (186)
- 石家庄天使护士学校 (124)





